遂宁市生态环境局
关于《遂宁市城镇污水处理设施全市统一打包建设运营PPP项目(复兴镇(原伏河乡)污水处理站)、大榆镇(原玉太乡)污水处理站、大榆镇(原玉太乡)螺湖
新村污水处理站、洋溪镇污水处理站、香山镇苏家堰村污水处理站、潼射镇污水处理站、香山镇污水处理站、复兴镇灵华污水处理站)入河排污口设置
论证报告》的批复
遂宁川能水务有限公司:
你司报送的关于《遂宁市城镇污水处理设施全市统一打包建设运营PPP项目(复兴镇(原伏河乡)污水处理站)、大榆镇(原玉太乡)污水处理站、大榆镇(原玉太乡)螺湖新村污水处理站、洋溪镇污水处理站、香山镇苏家堰村污水处理站、潼射镇污水处理站、香山镇污水处理站、复兴镇灵华污水处理站)入河排污口设置论证报告》(以下简称论证报告)收悉,经审查和研究,现批复如下。
一、项目审查情况
2020年7月7日,我局委托遂宁市射洪生态环境局主持召开了《遂宁市城镇污水处理设施全市统一打包建设营运PPP项目(复兴镇(原伏河乡)污水处理站)、大榆镇(原玉太乡)污水处理站、大榆镇(原玉太乡)螺湖新村污水处理站、洋溪镇污水处理站、香山镇苏家堰村污水处理站、潼射镇污水处理站、香山镇污水处理站、复兴镇灵华污水处理站)入河排污口设置论证报告》技术审查会议。根据专家和参会人员审查意见,共经过1次全面修改,8个项目入河排污口基本符合设置管理要求,对受纳水域分析评价符合实际,对处理后的废水排放影响预测基本合理,结论基本可行(详见附件)
二、批复意见
(一)复兴镇(原伏河乡)污水处理站
复兴镇(原伏河乡)污水处理站位于复兴镇(原伏河乡)铧头村1组,本次污水处理站设计规模为100m3/d,采用一体化MBBR工艺,出水达到《城镇污水处理厂污染物排放标准》(GB18918-2002)中一级标准的A标准,尾水排入两叉河。
原则同意复兴镇(原伏河乡)污水处理站新建入河排污口,本项目处理后的尾水采用暗管方式连续排入两叉河,经12.8km汇入梓江。排污口地理坐标为经度:东经:105°22'56.90",纬度:北纬31°7'56.90";入河排污口类型:生活污水入河排污口;排放方式:连续排放。该项目最大污水排放量不超过100m3/d,尾水排放执行《城镇污水处理厂污染物排放标准》(GB18918-2002)一级A排放标准,主要污染物排放浓度:COD≤50mg/l、NH3-N≤5mg/l、TP≤0.5mg/l,主要污染物排放总量:COD≤1.83t/a、NH3-N≤0.183t/a、TP≤0.0183t/a。
(二)大榆镇(原玉太乡)污水处理站
大榆镇(原玉太乡)污水处理站位于大榆镇(原玉太乡)土桥社区,本次污水处理站设计规模为150m3/d,采用一体化MBBR工艺,出水达到《城镇污水处理厂污染物排放标准》(GB18918-2002)中一级标准的A标准,尾水排入石碑河。
原则同意大榆镇(原玉太乡)污水处理站新建入河排污口,本项目处理后的尾水采用明管方式连续排入石碑河,经270m汇入涪江。排污口地理坐标为经度:东经:105°23′17.18″,纬度:北纬30°55′15.53″;入河排污口类型:生活污水入河排污口;排放方式:连续排放。该项目最大污水排放量不超过150m3/d,尾水排放执行《城镇污水处理厂污染物排放标准》(GB18918-2002)一级A排放标准,主要污染物排放浓度:COD≤50mg/l、NH3-N≤5mg/l、TP≤0.5mg/l,主要污染物排放总量:COD≤2.74t/a、NH3-N≤0.274t/a、TP≤0.0274t/a。
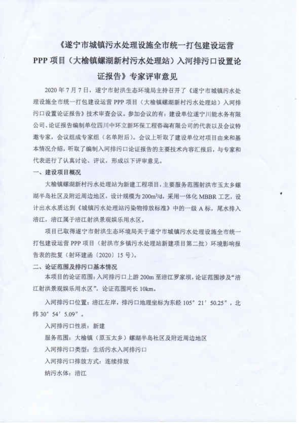
(三)大榆镇(原玉太乡)螺湖新村污水处理站
大榆镇(原玉太乡)螺湖新村污水处理站位于大榆镇(原玉太乡)螺湖国际社区东侧,建设规模200m3/d,处理工艺采取一体化MBBR工艺,出水水质执行《城镇污水处理厂污染物排放标准》(GB18918-2002)一级A标准,尾水排入涪江。
原则同意大榆镇(原玉太乡)螺湖新村污水处理站排新建入河排污口,本项目处理后的尾水采用明渠方式连续排入涪江。地理坐标为:东经105°21′50.25″,纬度:北纬30°54′5.09″。入河排污口类型:生活污水入河排污口;排放方式:连续排放。该项目最大污水排放量不超过200m3/d,尾水执行《城镇污水处理厂污染物排放标准》(GB18918-2002)一级A排放标准,主要污染物排放浓度:COD≤50mg/l、NH3-N≤5mg/l、TP≤0.5mg/l,主要污染物排放总量:COD≤3.65t/a、NH3-N≤0.365t/a、TP≤0.0365t/a。
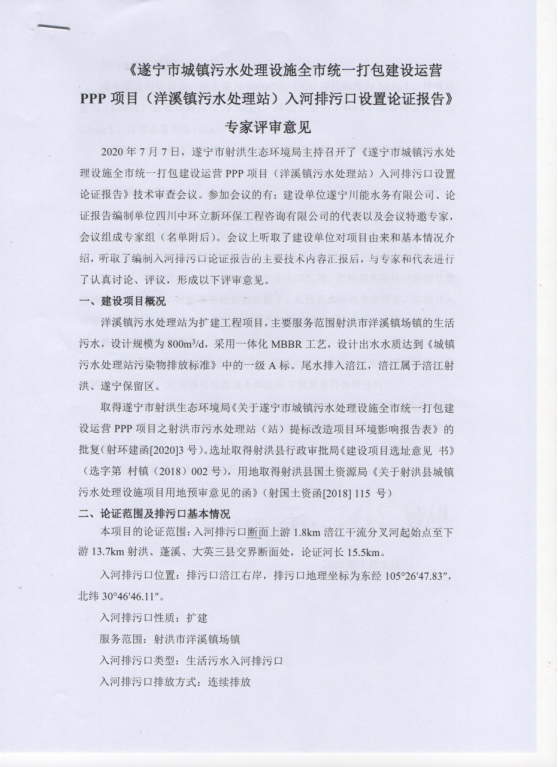
(四)洋溪镇污水处理站
洋溪镇污水处理站位于射洪市洋溪镇楞山社区3社,建设规模800m3/d,处理工艺采取一体化MBBR工艺,出水水质执行《城镇污水处理厂污染物排放标准》(GB18918-2002)一级A标准,尾水排入涪江。
原则同意洋溪镇污水处理站扩建入河排污口,本项目处理后的尾水采用暗管输送至涪江左岸后明管排入涪江。地理坐标为:东经105°26′47.83″,纬度:北纬30°46′46.11″。入河排污口类型:生活污水入河排污口;排放方式:连续排放。该项目最大污水排放量不超过800m3/d,尾水执行《城镇污水处理厂污染物排放标准》(GB18918-2002)一级A排放标准,主要污染物排放浓度:COD≤50mg/l、NH3-N≤5mg/l、TP≤0.5mg/l,主要污染物排放总量:COD≤14.6t/a、NH3-N≤1.46t/a、TP≤0.146t/a。
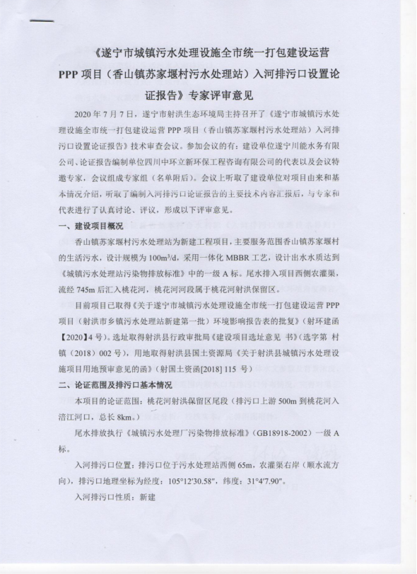
(五)香山镇苏家堰村污水处理站
香山镇苏家堰村污水处理站位于香山镇苏家堰村4组,建设规模100m3/d,处理工艺采取一体化MBBR工艺,出水水质执行《城镇污水处理厂污染物排放标准》(GB18918-2002)一级A标准,尾水排入项目西侧农灌渠。
原则同意香山镇苏家堰村污水处理站新建入河排污口,本项目处理后的尾水采用暗管方式排入农灌渠,经745m汇入桃花河。地理坐标为:东经105°12′30.58″,纬度:北纬31°4′7.90。入河排污口类型:生活污水入河排污口;排放方式:连续排放。该项目最大污水排放量不超过100m3/d,尾水执行《城镇污水处理厂污染物排放标准》(GB18918-2002)一级A排放标准,主要污染物排放浓度:COD≤50mg/l、NH3-N≤5mg/l、TP≤0.5mg/l,主要污染物排放总量:COD≤1.83t/a、NH3-N≤0.183t/a、TP≤0.0183t/a。
(六)潼射镇污水处理站
潼射镇污水处理站位于潼射镇金马村3社,建设规模300m3/d,处理工艺采取一体化MBBR工艺,出水水质执行《城镇污水处理厂污染物排放标准》(GB18918-2002)一级A标准,尾水排入项目北侧金马河。
原则同意潼射镇污水处理站新建入河排污口,本项目处理后的尾水采用暗管方式排入金马河,经6.1km后汇入涪江。地理坐标为:东经105°16′8.26,纬度:北纬31°3′10.83″。入河排污口类型:生活污水入河排污口;排放方式:连续排放。该项目最大污水排放量不超过300m3/d,尾水执行《城镇污水处理厂污染物排放标准》(GB18918-2002)一级A排放标准,主要污染物排放浓度:COD≤50mg/l、NH3-N≤5mg/l、TP≤0.5mg/l,主要污染物排放总量:COD≤5.48t/a、NH3-N≤0.548t/a、TP≤0.0548t/a。
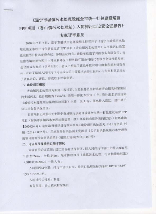
(七)香山镇污水处理站
香山镇污水处理站位于香山镇杨家坝村1社,建设规模250m3/d,处理工艺采取一体化MBBR工艺,出水水质执行《城镇污水处理厂污染物排放标准》(GB18918-2002)一级A标准,尾水排入项目东侧涪江干流。
原则同意香山镇污水处理站新建入河排污口,本项目处理后的尾水采用明管方式排入项目东侧236m处的涪江干流。地理坐标为:东经105°11′45.19″,纬度:北纬31°2′26.73″。入河排污口类型:生活污水入河排污口;排放方式:连续排放。该项目最大污水排放量不超过250m3/d,尾水执行《城镇污水处理厂污染物排放标准》(GB18918-2002)一级A排放标准,主要污染物排放浓度:COD≤50mg/l、NH3-N≤5mg/l、TP≤0.5mg/l,主要污染物排放总量:COD≤4.56t/a、NH3-N≤0.456t/a、TP≤0.0456t/a。
(八)复兴镇灵华污水处理站
复兴镇灵华污水处理站位于复兴镇灵华村,建设规模500m3/d,处理工艺采取一体化MBBR工艺,出水水质执行《城镇污水处理厂污染物排放标准》(GB18918-2002)一级A标准,尾水排入农灌渠。
原则同意复兴镇灵华污水处理站新建入河排污口,本项目处理后的尾水采用暗渠方式排入农灌渠,经3km汇入武东水库。地理坐标为:东经105°20′5.34″,纬度:北纬31°04′43.50″。入河排污口类型:生活污水入河排污口;排放方式:连续排放。该项目最大污水排放量不超过500m3/d,尾水执行《城镇污水处理厂污染物排放标准》(GB18918-2002)一级A排放标准,主要污染物排放浓度:COD≤50mg/l、NH3-N≤5mg/l、TP≤0.5mg/l,主要污染物排放总量:COD≤9.13t/a、NH3-N≤0.913t/a、TP≤0.0913t/a。
三、工作要求
(一)规范管理要求。按照国、省关于入河排污口规范化设置有关要求,请你司在出厂总排口处规范设置标识标牌、安装监控设施,并委托有资质的监测机构对出水按要求开展监督性监测。加强入河排污计量及水质监测,将排污信息、水质监测报告按规定报送生态环境、水利部门备案。同时,按照要求更新应急预案,加强应急管理,防止突发环境事件。
(二)其他工作要求。入河排污设施建成后,应对项目开展自主验收,合格后再投入运行。若入河排污口设置地点、排放方式、排放规模、主要污染物等发生变化,需重新进行入河排污口设置论证,并办理相关手续。
附件:1.复兴镇(原伏河乡)污水处理站专家评审、复核
意见
2.大榆镇(原玉太乡)污水处理站专家评审、复核
意见
3.大榆镇(原玉太乡)螺湖新村污水处理站专家评
审、复核意见
4.洋溪镇污水处理站专家评审、复核意见
5.香山镇苏家堰村污水处理站专家评审、复核意见
6.潼射镇污水处理站专家评审、复核意见
7.香山镇污水处理站专家评审、复核意见
8.复兴镇灵华污水处理站专家评审、复核意见
遂宁市生态环境局
2020年9月8日
附件1

附件2
附件3

附件4
附件4
附件5

附件6
附件7
附件8