遂宁市生态环境局关于《遂宁市城镇污水处理设施全市统一打包建设运营PPP项目(涪西镇污水处理站、官升镇青果污水处理站、金家镇富同场污水
处理站、瞿河镇(原万林乡)集镇污水处理站、
文升镇(原文升乡)污水处理站)入河
排污口设置论证报告》的批复
遂宁川能水务有限公司:
你司报送的关于《遂宁市城镇污水处理设施全市统一打包建设运营PPP项目(涪西镇污水处理站、官升镇青果污水处理站、金家镇富同场污水处理站、瞿河镇(原万林乡)集镇污水处理站、文升镇(原文升乡)污水处理站)入河排污口设置论证报告》(以下简称论证报告)收悉,经审查和研究,现批复如下。
一、
项目审查情况
2020年8月21日,我局委托遂宁市射洪生态环境局主持召开了《遂宁市城镇污水处理设施全市统一打包建设营运PPP项目(涪西镇污水处理站、官升镇青果污水处理站、金家镇富同场污水处理站、瞿河镇(原万林乡)集镇污水处理站、文升镇(原
文升乡)污水处理站)入河排污口设置论证报告》技术审查会议。根据专家和参会人员审查意见,经过1次全面修改,项目入河排污口基本符合设置管理要求,对受纳水域分析评价基本符合实际,对处理后的废水排放影响预测基本合理,结论基本可行(详见附件)。
二、批复意见
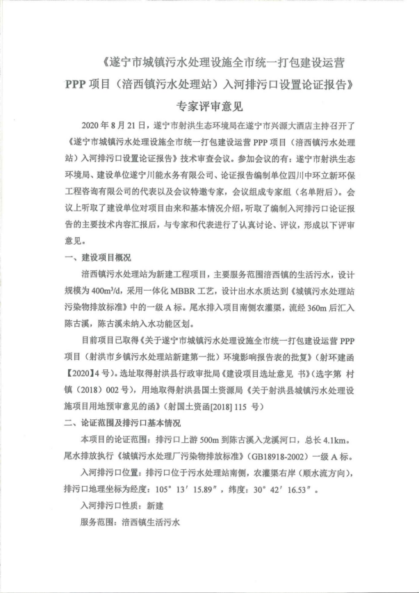
(一)涪西镇污水处理站
涪西镇污水处理站位于涪西镇回龙村8社,建设规模400m3/d,处理工艺“A2O+滤池滤布+紫外线消毒”工艺,出水达到《城镇污水处理厂污染物排放标准》(GB18918-2002)一级A标准,尾水排入项目南侧农灌渠。
原则同意涪西镇污水处理站新建入河排污口,本项目处理后的尾水采用暗管方式连续排入项目南侧农灌渠,流经360m后汇入陈古溪。地理坐标为:东经105°13′15.89″,纬度:北纬30°42′16.53″。入河排污口类型:生活污水入河排污口;排放方式:连续排放。该项目最大污水排放量不超过400m3/d,尾水执行《城镇污水处理厂污染物排放标准》(GB18918-2002)一级A排放标准,主要污染物排放浓度:COD≤50mg/l、NH3-N≤5mg/l、TP≤0.5mg/l,主要污染物排放总量:COD≤7.3t/a、NH3-N≤0.73t/a、TP≤0.0.073t/a。
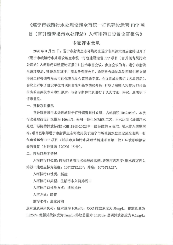
(二)官升镇青果污水处理站
官升镇青果污水处理站位于官升镇青果村6组,建设规模100m3/d,处理工艺“A2O+滤池滤布+紫外线消毒”工艺,出水达到《城镇污水处理厂污染物排放标准》(GB18918-2002)一级A标准,尾水排入唐家河沟。
原则同意官升镇青果污水处理站新建入河排污口,本项目处理后的尾水采用暗管方式连续排入唐家河沟。地理坐标为:东经105°32'22.20",纬度:北纬30°50'25.21"。入河排污口类型:生活污水入河排污口;排放方式:连续排放。该项目最大污水排放量不超过100m3/d,尾水执行《城镇污水处理厂污染物排放标准》(GB18918-2002)一级A排放标准,主要污染物排放浓度:COD≤50mg/l、NH3-N≤5mg/l、TP≤0.5mg/l,主要污染物排放总量:COD≤1.825t/a、NH3-N≤0.183t/a、TP≤0.018t/a。
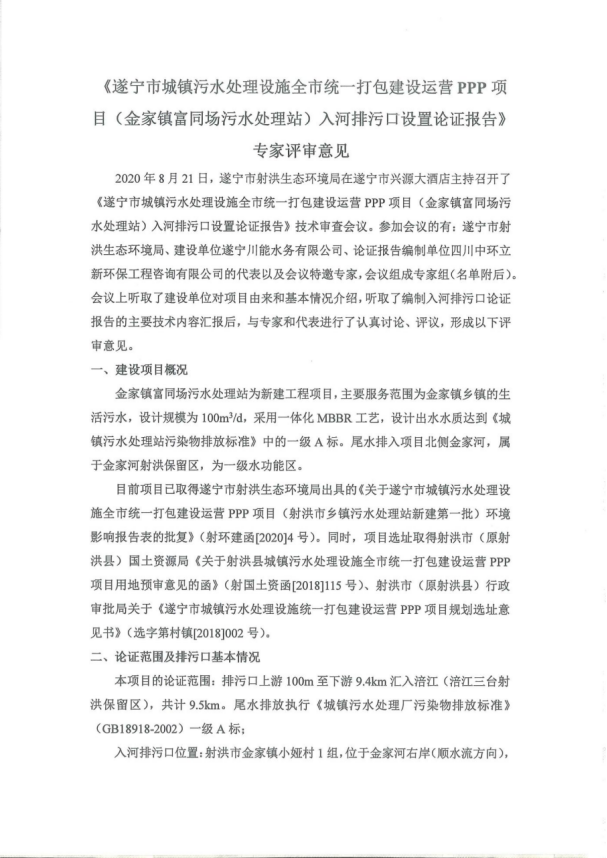
(三)金家镇富同场污水处理站
金家镇富同场污水处理站位于金家镇小娅村1组,建设规模100m3/d,处理工艺“A2O+滤池滤布+紫外线消毒”工艺,出水达到《城镇污水处理厂污染物排放标准》(GB18918-2002)一级A标准,尾水排入项目北侧金家河。
原则同意金家镇富同场污水处理站新建入河排污口,本项目处理后的尾水采用暗管方式连续排入项目北侧金家河。地理坐标为:东经105°15′8.65″,纬度:北纬30°56′20.86″。入河排污口类型:生活污水入河排污口;排放方式:连续排放。该项目最大污水排放量不超过100m3/d,尾水执行《城镇污水处理厂污染物排放标准》(GB18918-2002)一级A排放标准,主要污染物排放浓度:COD≤50mg/l、NH3-N≤5mg/l、TP≤0.5mg/l,主要污染物排放总量:COD≤1.825t/a、NH3-N≤0.1825t/a、TP≤0.01825t/a。
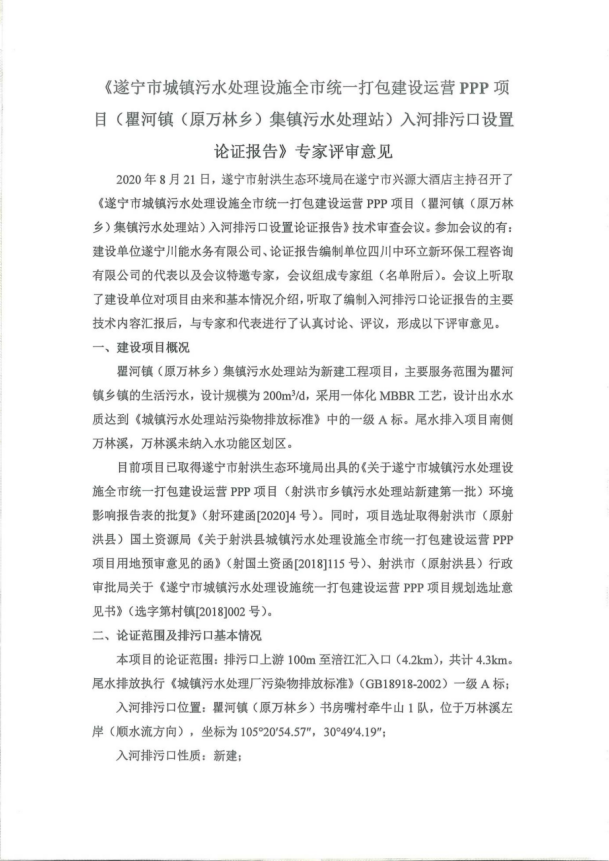
(四)瞿河镇(原万林乡)集镇污水处理站
瞿河镇(原万林乡)集镇污水处理站位于书房嘴村牵牛山1组,建设规模200m3/d,处理工艺“A2O+滤池滤布+紫外线消毒”工艺,出水达到《城镇污水处理厂污染物排放标准》(GB18918-2002)一级A标准,尾水排入项目南侧万林溪。
原则同意瞿河镇(原万林乡)集镇污水处理站新建入河排污口,本项目处理后的尾水采用暗管方式连续排入项目南侧万林溪。地理坐标为:东经105°20′54.57″,纬度:北纬30°49′4.19″。入河排污口类型:生活污水入河排污口;排放方式:连续排放。该项目最大污水排放量不超过200m3/d,尾水执行《城镇污水处理厂污染物排放标准》(GB18918-2002)一级A排放标准,主要污染物排放浓度:COD≤50mg/l、NH3-N≤5mg/l、TP≤0.5mg/l,主要污染物排放总量:COD≤3.65t/a、NH3-N≤0.365t/a、TP≤0.0365t/a。
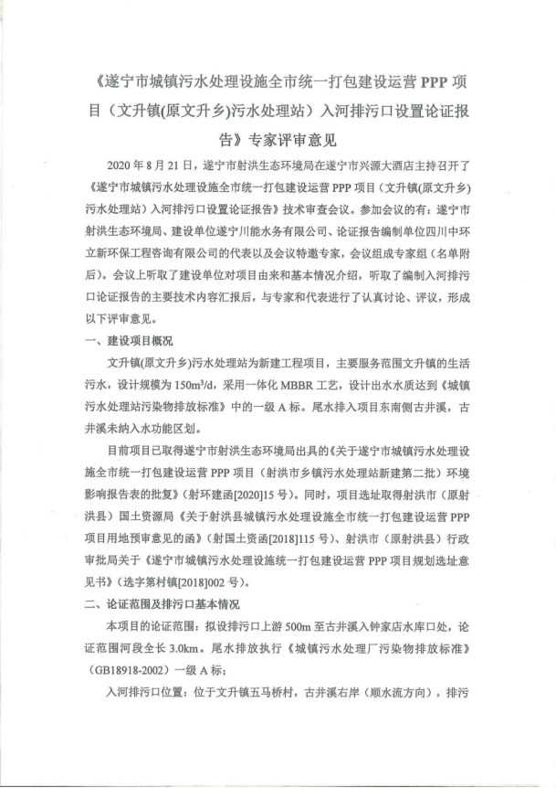
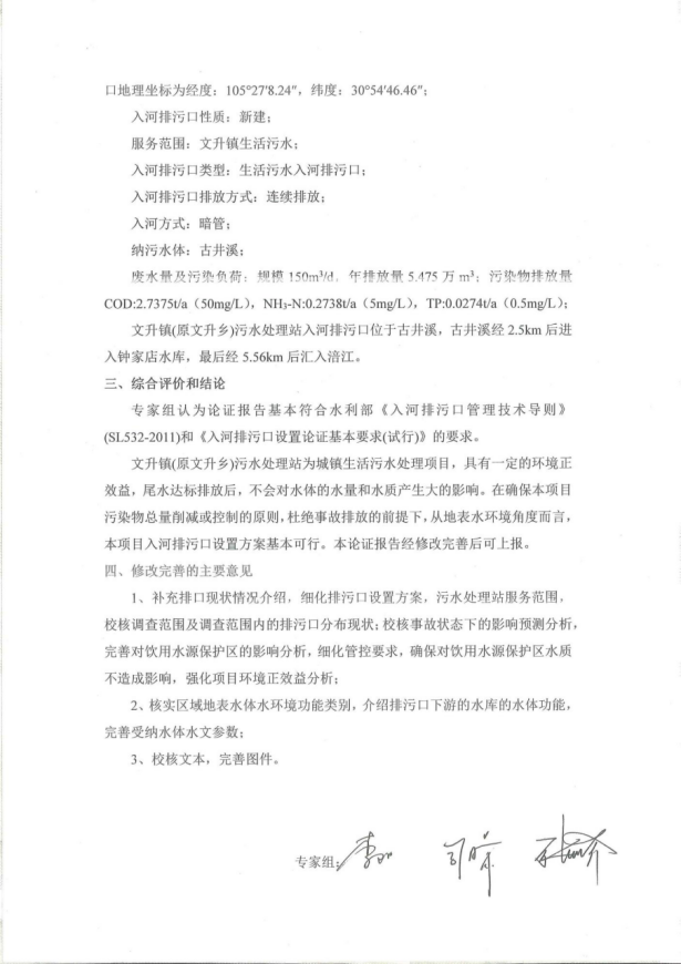
(五)文升镇(原文升乡)污水处理站
文升镇(原文升乡)污水处理站位于文升镇五马桥村,建设规模150m3/d,处理工艺“A2O+滤池滤布+紫外线消毒”工艺,出水达到《城镇污水处理厂污染物排放标准》(GB18918-2002)一级A标准,尾水排入项目东南侧古井溪。
原则同意文升镇(原文升乡)污水处理站新建入河排污口,本项目处理后的尾水采用暗管方式连续排入项目东南侧古井溪。地理坐标为:东经105°27′8.24″,纬度:北纬30°54′46.46″。入河排污口类型:生活污水入河排污口;排放方式:连续排放。该项目最大污水排放量不超过150m3/d,尾水执行《城镇污水处理厂污染物排放标准》(GB18918-2002)一级A排放标准,主要污染物排放浓度:COD≤50mg/l、NH3-N≤5mg/l、TP≤0.5mg/l,主要污染物排放总量:COD≤2.7375t/a、NH3-N≤0.2738t/a、TP≤0.0274t/a。
二、相关要求
(一)规范管理要求。按照国、省关于入河排污口规范化设置有关要求,请你司在出厂总排口处规范设置标识标牌、安装监控设施,并委托有资质的监测机构对出水按要求开展监督性监测。加强入河排污计量及水质监测,将排污信息、水质监测报告按规定报送生态环境、水利部门备案。同时,按照要求更新应急预案,加强应急管理,防止突发环境事件。
(二)其他工作要求。入河排污设施建成后,应对项目开展自主验收,合格后再投入运行。若入河排污口设置地点、排放方式、排放规模、主要污染物等发生变化,需重新进行入河排污口设置论证,并办理相关手续。
附件:1.《遂宁市城镇污水处理设施全市统一打包建设运营PPP项目(涪西镇污水处理站)入河排污口设置论证报告》专家评审、复核意见
2.《遂宁市城镇污水处理设施全市统一打包建设运营PPP项目(官升镇青果污水处理站)入河排污口设置论证报告》专家评审、复核意见
3.《遂宁市城镇污水处理设施全市统一打包建设运营PPP项目(金家镇富同场污水处理站)入河排污口设置论证报告》专家评审、复核意见
4.《遂宁市城镇污水处理设施全市统一打包建设运营PPP项目(瞿河镇(原万林乡)集镇污水处理站)入河排污口设置论证报告》专家评审、复核意见
5.《遂宁市城镇污水处理设施全市统一打包建设运营PPP项目(文升镇(原文升乡)污水处理站)入河排污口设置论证报告》专家评评审、复核意见
遂宁市生态环境局
2020年10月10日







