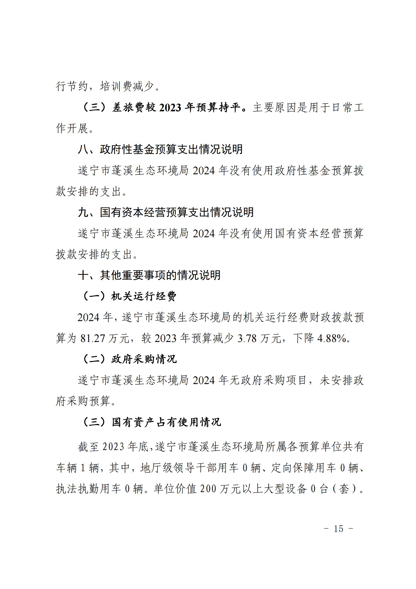
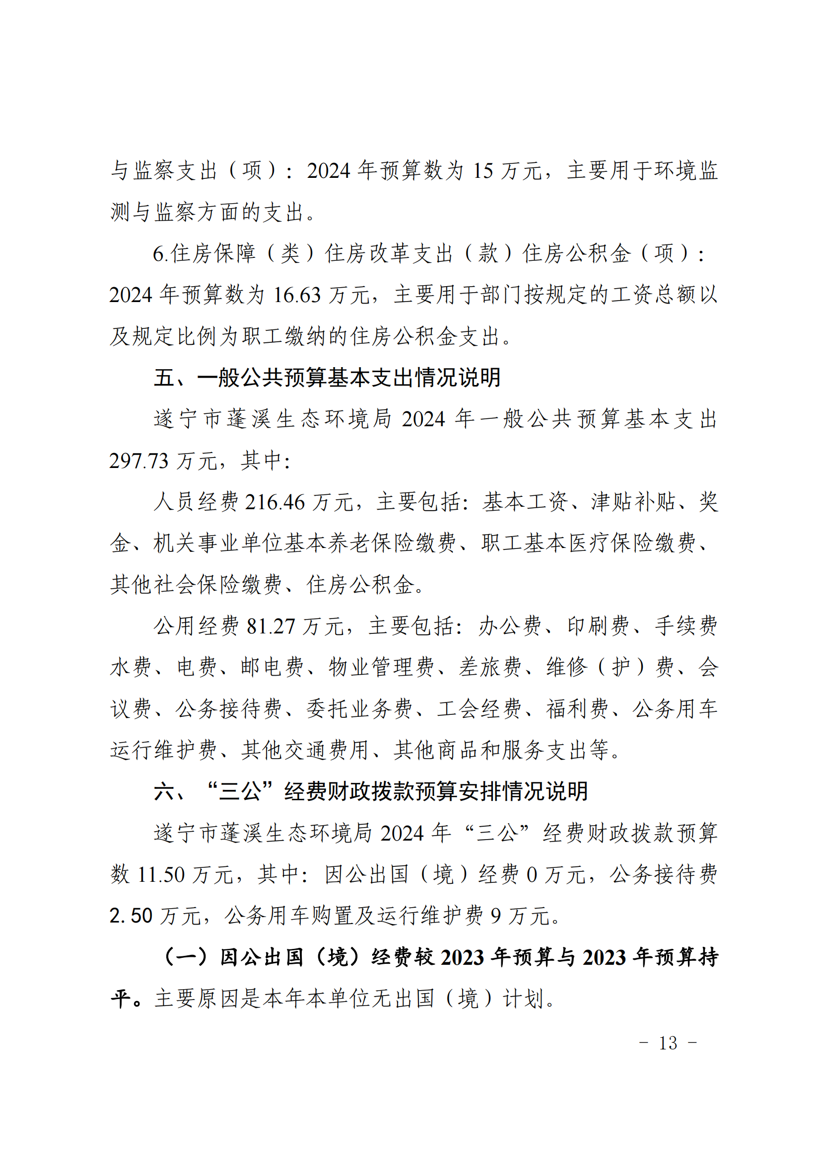
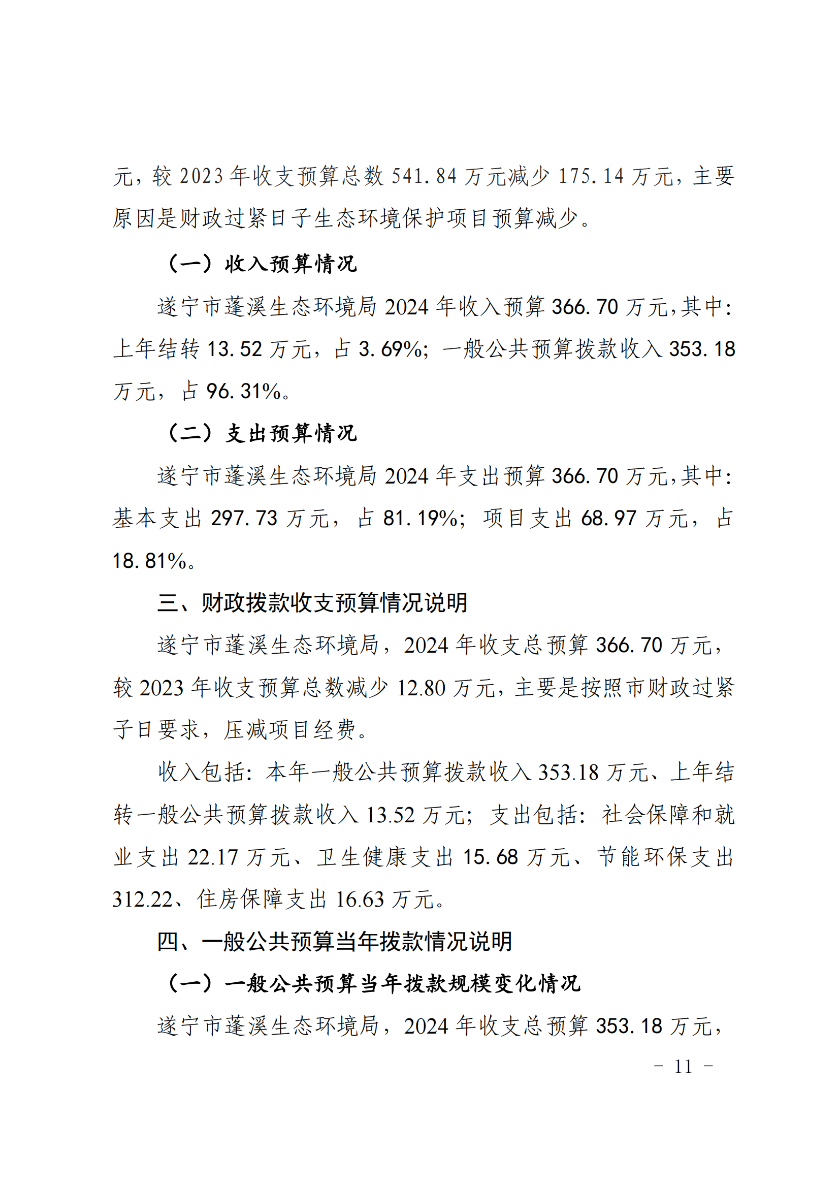
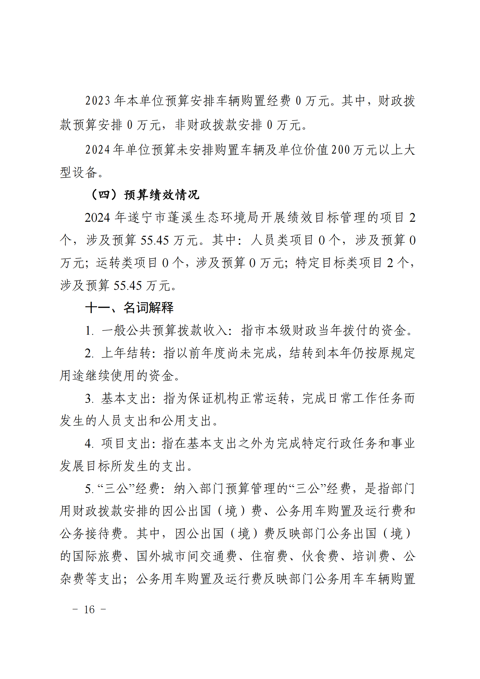
政府信息公开

遂宁市蓬溪生态环境局2024年单位预算.

来源:市生态环境局 发布时间:2024-03-08 20:17 浏览次数: 字体: [ ] 收藏 打印

扫一扫在手机打开当前页