遂宁市生态环境局
关于《遂宁市城镇污水处理设施全市统一打包建设运营 PPP 项目(金家镇(原凤来镇)富丰污水处理站)入河排污口
设置论证报告》的批复
遂宁川能水务有限公司:
你司报送的关于《遂宁市城镇污水处理设施全市统一打包建设运营 PPP 项目(金家镇(原凤来镇)富丰污水处理站)入河排污口设置论证报告》(以下简称论证报告)收悉,经审查和研究,现批复如下。
一、项目审查情况
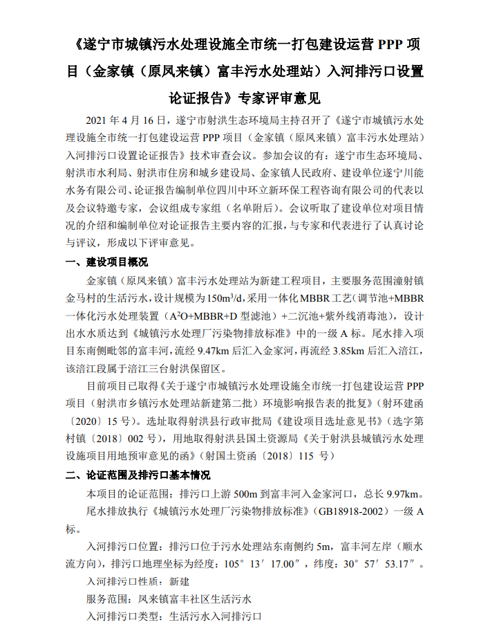
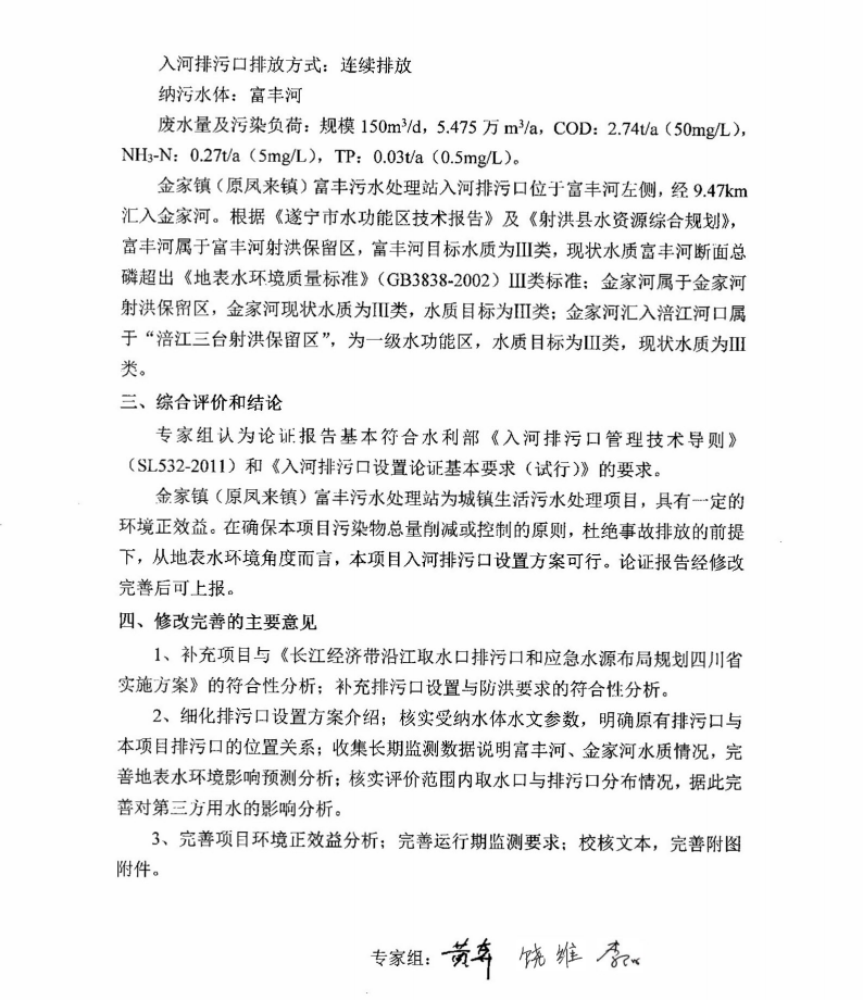
2021年4月16日,我局委托遂宁市射洪生态环境局主持召开了《遂宁市城镇污水处理设施全市统一打包建设运营PPP项目(金家镇(原凤来镇)富丰污水处理站)入河排污口设置论证报告》技术审查会议。根据专家和参会人员审查意见,本项目入河排污口基本符合设置管理要求,对受纳水域分析评价符合实际,对处理后的废水排放影响预测基本合理,结论基本可行(详见附件)
二、批复意见
金家镇(原凤来镇)富丰污水处理站位于原凤来镇居家沟1组,本次污水处理厂设计规模为150m3/d,采用MBBR一体化工艺(调节池+MBBR一体化污水处理装置(A2O+MBBR+D 型滤池)+二沉池+紫外线消毒池),出水达到《城镇污水处理厂污染物排放标准》(GB18918-2002)中一级标准的A标准。尾水排入项目东南侧毗邻的富丰河,流经9.47km后汇入金家河,再流经3.85km后汇入涪江。
原则同意金家镇(原凤来镇)富丰污水处理站新建入河排污口,排污口位于污水处理站东南侧约5米,富丰河左岸,处理后的尾水采用明管方式排入项目东南侧毗邻的富丰河,流经9.47km后汇入金家河,再流经3.85km后汇入涪江。排污口地理坐标为经度:东经:105°13′17.00″,纬度:北纬30°57′53.17″;入河排污口类型:生活污水入河排污口;排放方式:连续排放。该项目最大污水排放量不超过150m3/d,尾水排放执行《城镇污水处理厂污染物排放标准》(GB18918-2002)一级A排放标准,主要污染物排放浓度:化学需氧量≤50mg/L、氨氮≤5mg/L、总磷≤0.5mg/L,主要污染物排放总量:化学需氧量≤2.74t/a、氨氮≤0.27t/a、总磷≤0.03t/a。
三、工作要求
(一)规范管理要求。按照国、省关于入河排污口规范化设置有关要求,请你司在出厂总排口处规范设置标识标牌、安装监控设施,并委托有资质的监测机构对出水按要求开展监督性监测。加强入河排污计量及水质监测,将排污信息、水质监测报告按规定报送生态环境、水利部门备案。同时,按照要求更新应急预案,加强应急管理,防止突发环境事件。
(二)其他工作要求。入河排污设施建成后,应对项目开展自主验收,合格后再投入运行。若入河排污口设置地点、排放方式、排放规模、主要污染物等发生变化,需重新进行入河排污口设置论证,并办理相关手续。
附件:《遂宁市城镇污水处理设施全市统一打包建设运营 PPP 项目(金家镇(原凤来镇)富丰污水处理站)入河排污口设置论证报告》专家审查意见
遂宁市生态环境局
2021年7月7日

