遂宁市生态环境局关于
《遂宁市城镇污水处理设施全市统一打包
建设运营PPP项目(群利镇污水处理站、群利镇中和社区污水处理站、荷叶乡污水处理站、三凤场镇污水处理站、群力乡污水处理站、
槐花乡污水处理站、任隆镇污水处理厂)
7个入河排污口设置论证报告》的
批 复
遂宁川能水务有限公司:
你司报送的关于《遂宁市城镇污水处理设施全市统一打包建设运营PPP项目(群利镇污水处理站、群利镇中和社区污水处理站、荷叶乡污水处理站、三凤场镇污水处理站、群力乡污水处理站、槐花乡污水处理站、任隆镇污水处理厂)7个入河排污口设置论证报告》(以下简称论证报告)收悉,经审查和研究,现批复如下。
一、批复意见
你单位委托四川中环立新环保工程咨询有限公司编制的论
证报告,基本符合入河排污口设置论证报告编制要求,对项目现状及受纳水域的分析评价符合实际,对污水处理后的排放影响预测基本合理,结论基本可行。
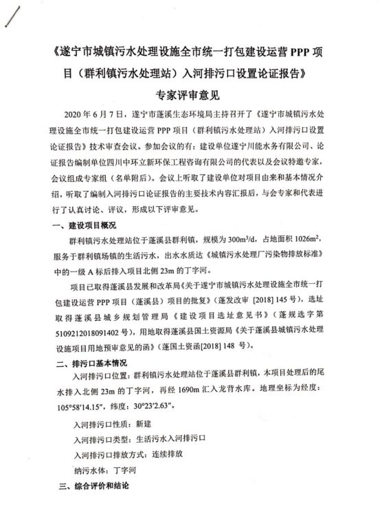
(一)群利镇污水处理站
根据你单位提供的资料及入河排污口设置管理规定,同意你单位将处理达标的污水,排入项目北侧0.023km丁字河,但必须预留观察取样窗口。排污口地理坐标为经度:105°58′14.15″,纬度:30°23′2.63″;废污水浓度及总量控制要求:最大污水排放量不超过300t/d,尾水排放执行《城镇污水处理厂污染物排放标准》(GB18918—2002)一级A排放标准,主要污染物排放浓度:化学需氧量≤50mg/L、氨氮≤5mg/L、总磷≤0.5mg/L,主要污染物排放总量:化学需氧量≤5.475t/a、氨氮≤0.548t/a、总磷≤0.055t/a。
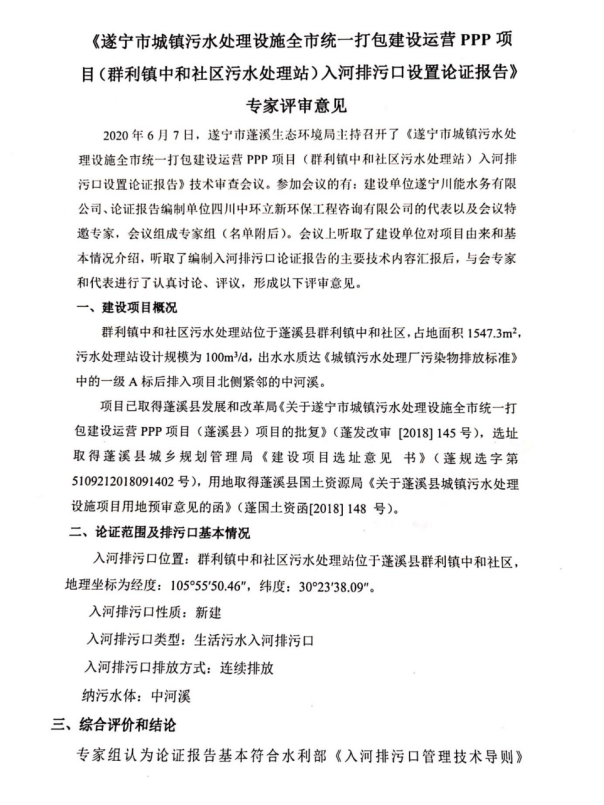
(二)群利镇中和社区污水处理站
根据你单位提供的资料及入河排污口设置管理规定,同意你单位将处理达标的污水,排入项目北侧紧邻中河溪,但必须预留观察取样窗口。排污口地理坐标为经度:105°55′50.46″,纬度:30°23′38.09″;废污水浓度及总量控制要求:最大污水排放量不超过100t/d,尾水排放执行《城镇污水处理厂污染物排放标准》(GB18918—2002)一级A排放标准,主要污染物排放浓度:化学需氧量≤50mg/L、氨氮≤5mg/L、总磷≤0.5mg/L,主要污染物排放总量:化学需氧量≤1.825t/a、氨氮≤0.183t/a、总磷≤0.018t/a。
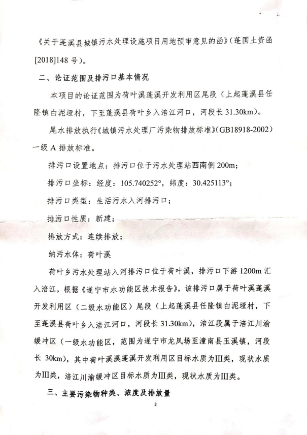
(三)荷叶乡污水处理站
根据你单位提供的资料及入河排污口设置管理规定,同意你单位将处理达标的污水,排入项目西南侧0.2km处的荷叶溪,但必须预留观察取样窗口。排污口地理坐标为经度:东经:105°44′25.00″,纬度:30°25′30.74″;废污水浓度及总量控制要求:最大污水排放量不超过200t/d,尾水排放执行《城镇污水处理厂污染物排放标准》(GB18918—2002)一级A排放标准,主要污染物排放浓度:化学需氧量≤50mg/l、氨氮≤5mg/l、总磷≤0.5mg/l,主要污染物排放总量:化学需氧量≤3.65t/a、氨氮≤0.37t/a、总磷≤0.0365t/a。
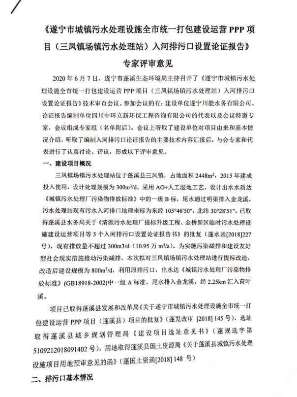
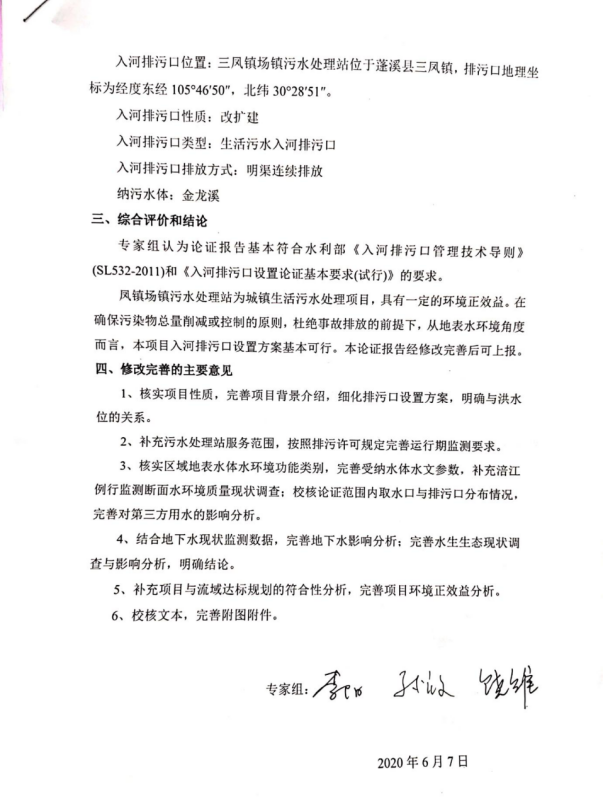
(四)三凤场镇污水处理站
根据你单位提供的资料及入河排污口设置管理规定,同意你单位将处理达标的污水,排入金龙溪,但必须预留观察取样窗口。排污口地理坐标为经度:105°46′50.76″,纬度:30°28′51.69″;废污水浓度及总量控制要求:最大污水排放量不超过300t/d,尾水排放执行《城镇污水处理厂污染物排放标准》(GB18918—2002)一级A排放标准,主要污染物排放浓度:化学需氧量≤50mg/l、氨氮≤5mg/l、总磷≤0.5mg/l,主要污染物排放总量:化学需氧量≤14.6t/a、氨氮≤1.46t/a、总磷≤0.146t/a。
(五)群力乡污水处理站
根据你单位提供的资料及入河排污口设置管理规定,同意你单位将处理达标的污水,排入项目西侧0.015km处芝溪河支流,但必须预留观察取样窗口。排污口地理坐标为经度:105°31′17.29″,纬度:30°40′4.03″;废污水浓度及总量控制要求:最大污水排放量不超过100t/d,尾水排放执行《城镇污水处理厂污染物排放标准》(GB18918—2002)一级A排放标准,主要污染物排放浓度:化学需氧量≤50mg/l、氨氮≤5mg/l、总磷≤0.5mg/l,主要污染物排放总量:化学需氧量≤1.825t/a、氨氮≤0.183t/a、总磷≤0.018t/a。
(五)
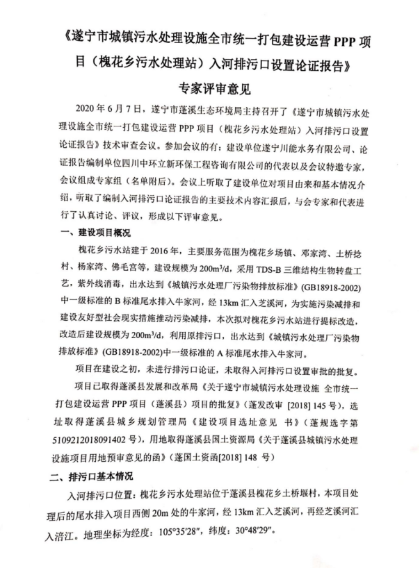
(六)槐花乡污水处理站
根据你单位提供的资料及入河排污口设置管理规定,同意你单位将处理达标的污水,排入项目西侧0.02km处的牛家河,但必须预留观察取样窗口。排污口地理坐标为经度:105°35′28″,纬度:30°48′29″;废污水浓度及总量控制要求:最大污水排放量不超过200t/d,尾水排放执行《城镇污水处理厂污染物排放标准》(GB18918—2002)一级A排放标准,主要污染物排放浓度:化学需氧量≤50mg/l、氨氮≤5mg/l、总磷≤0.5mg/l,主要污染物排放总量:化学需氧量≤3.65t/a、氨氮≤0.365t/a、总磷≤0.0365t/a。
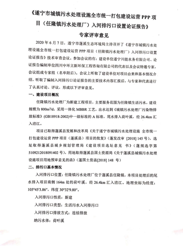
(七)任隆镇污水处理厂
根据你单位提供的资料及入河排污口设置管理规定,同意你单位将处理达标的污水,排入项目南侧0.164km处的荷叶溪,但必须预留观察取样窗口。排污口地理坐标为经度:105°45′3.86″,纬度30°32′9.80″;废污水浓度及总量控制要求:最大污水排放量不超过800t/d,尾水排放执行《城镇污水处理厂污染物排放标准》(GB18918—2002)一级A排放标准,主要污染物排放浓度:化学需氧量≤50mg/l、氨氮≤5mg/l、总磷≤0.5mg/l,主要污染物排放总量:化学需氧量≤14.6t/a、氨氮≤1.46t/a、总磷≤0.146t/a。
二、相关要求
(一)规范管理要求。按照国、省关于入河排污口规范化设置有关要求,请你司在出厂总排口处规范设置标识标牌、安装监控设施,并委托有资质的监测机构对出水按要求开展监督性监测。加强入河排污计量及水质监测,将排污信息、水质监测报告按规定报送生态环境、水利部门备案。同时,按照要求更新应急预案,加强应急管理,防止突发环境事件。
(二)其他工作要求。入河排污设施建成后,应对项目开展自主验收,合格后再投入运行。若入河排污口设置地点、排放方式、排放规模、主要污染物等发生变化,需重新进行入河排污口设置论证,并办理相关手续。
附件:1.《遂宁市城镇污水处理设施全市统一打包建设运营PPP项目(群利镇污水处理站)入河排污口设置论证报告》专家评审意见
2.《遂宁市城镇污水处理设施全市统一打包建设运营PPP项目(群利镇中和社区污水处理站)入河排污口设置论证报告》专家评审意见
3.《遂宁市城镇污水处理设施全市统一打包建设运营PPP项目(荷叶乡污水处理站)入河排污口设置论证报告》专家评审意见
4.《遂宁市城镇污水处理设施全市统一打包建设运营PPP项目(三凤场镇污水处理站)入河排污口设置论证报告》专家评审意见
5.《遂宁市城镇污水处理设施全市统一打包建设运营PPP项目(群力乡污水处理站)入河排污口设置论证报告》专家评审意见
6.《遂宁市城镇污水处理设施全市统一打包建设运营PPP项目(槐花乡污水处理站)入河排污口设置论证报告》专家评审意见
7.《遂宁市城镇污水处理设施全市统一打包建设运营PPP项目(任隆镇污水处理厂)入河排污口设置论证报告》专家评审意见。
遂宁市生态环境局
2020年8月12日
附件1
附件2
附件3
附件4
附件5
附件6
附件7

