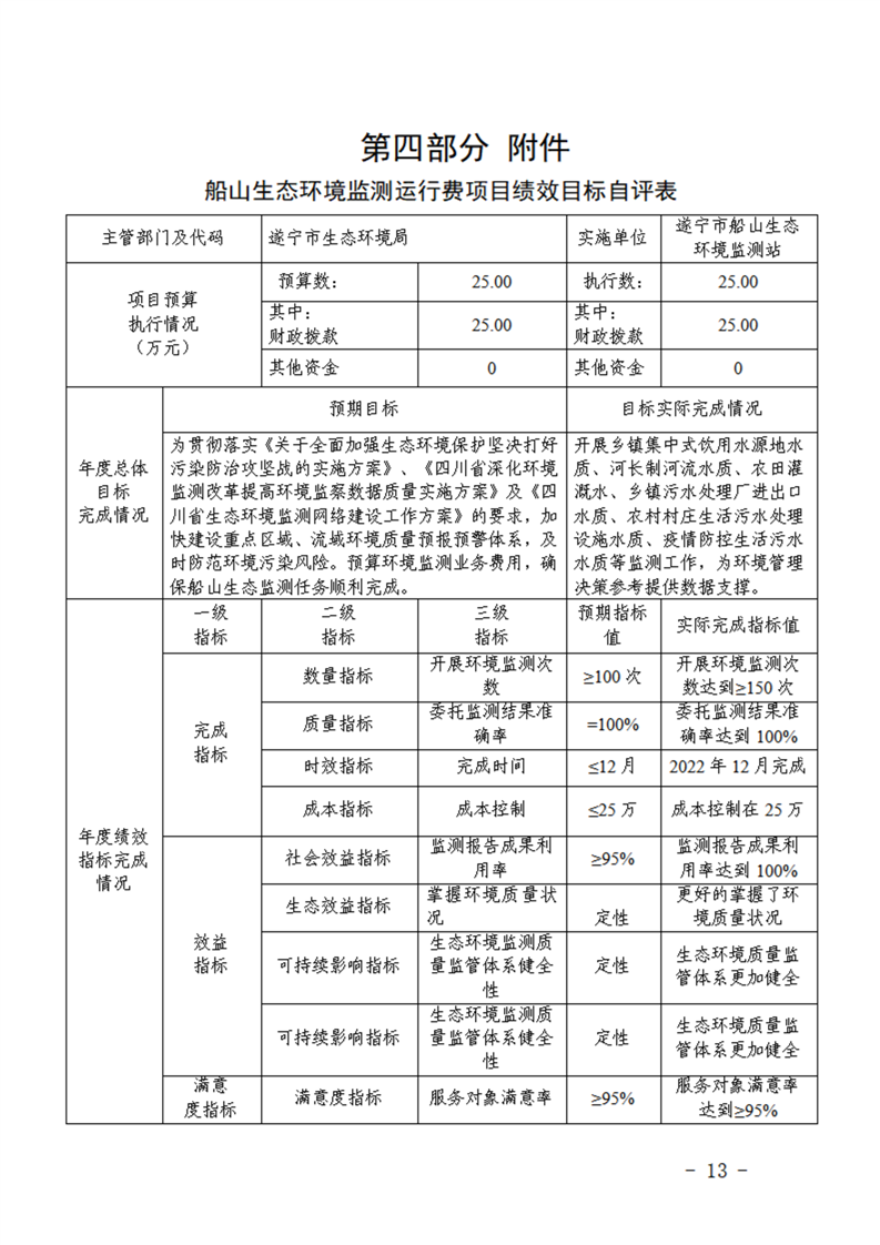
2022年度遂宁市船山生态环境监测站单位决算
来源:遂宁市生态环境局
发布时间:2023-08-25 15:31
浏览次数:
字体: [
大
中
小
]
收藏
收藏
打印
附件:
遂宁市船山生态环境监测站2022年单位决算公开表.xls
扫一扫在手机打开当前页