政府信息公开

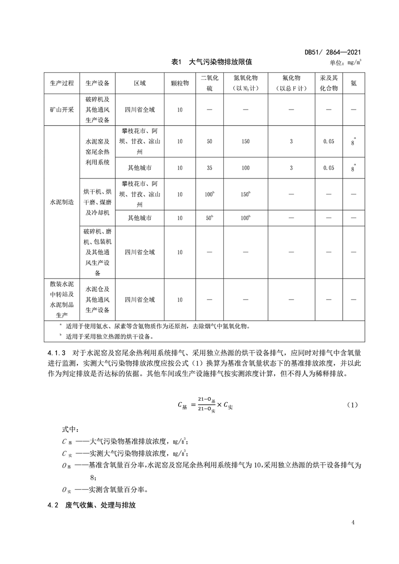
四川省水泥工业大气污染物排放标准(DB51 2864 -2021 )

来源:四川生态环境厅 发布时间:2021-12-21 11:31 浏览次数: 字体: [ ] 收藏 打印











扫一扫在手机打开当前页