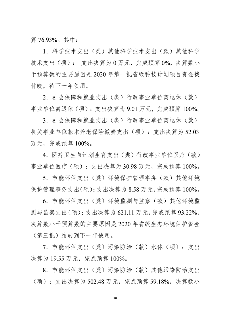
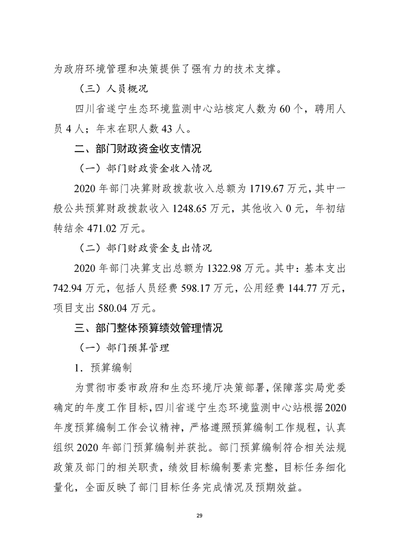
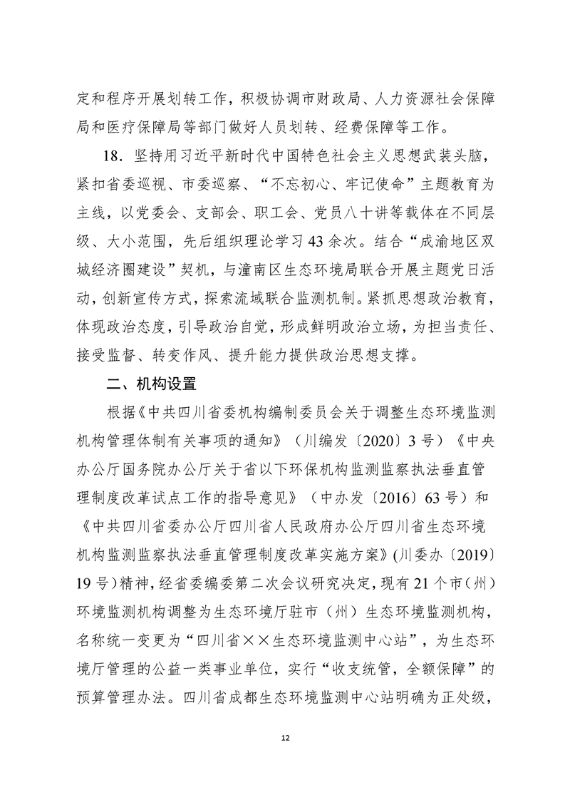
政府信息公开

2020年度四川省遂宁市环境监测中心站部门决算

来源:遂宁市生态环境局 发布时间:2021-08-20 13:42 浏览次数: 字体: [ ] 收藏 打印
































扫一扫在手机打开当前页