政府信息公开

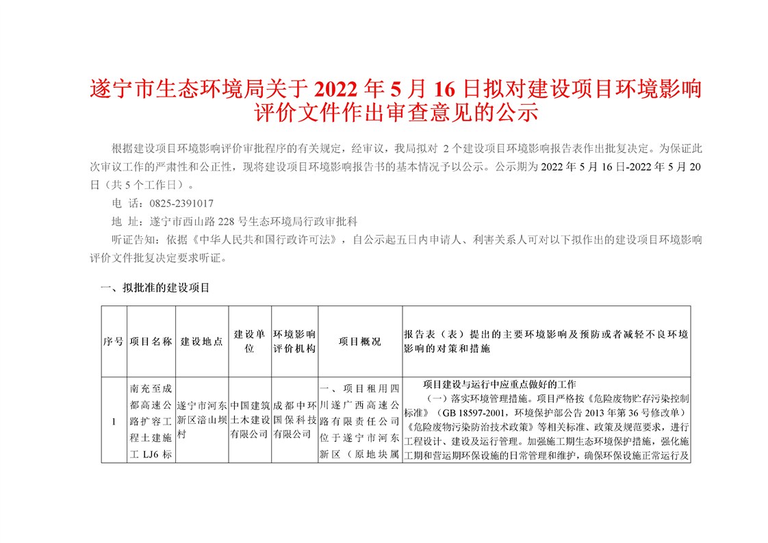
2022年5月16日拟对建设项目环境影响评价文件作出审查意见的公示

来源:遂宁市生态环境局 发布时间:2022-05-16 18:36 浏览次数: 字体: [ ] 收藏 打印





扫一扫在手机打开当前页