政府信息公开

遂宁市生态环境局关于《遂宁市城镇污水处理设施全市统一打包建设运营PPP项目(回水乡污水处理站、高升乡污水处理厂)入河 排污口设置论证报告》的批复

来源:遂宁市生态环境局 发布时间:2020-10-10 18:46 浏览次数: 字体: [ ] 收藏 打印

  遂环函〔2020228

遂宁市生态环境局关于《遂宁市城镇污水处理设施全市统一打包建设运营PPP项目(回水乡污水处理站、高升乡污水处理厂)入河

排污口设置论证报告》的批复

 

遂宁川能水务有限公司

你司报送的关于《遂宁市城镇污水处理设施全市统一打包建设运营PPP项目(回水乡污水处理站、高升乡污水处理)入河排污口设置论证报告》(以下简称论证报告)收悉,经审查和研究,现批复如下。

一、 项目审查情况

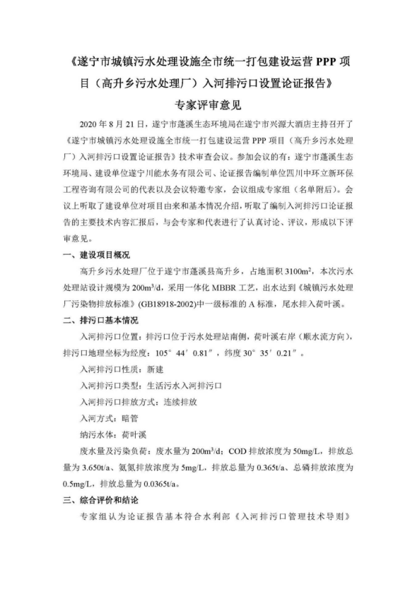
2020821日,我局委托遂宁市射洪生态环境局主持召开了《遂宁市城镇污水处理设施全市统一打包建设营运PPP项目(回水乡污水处理站、高升乡污水处理)入河排污口设置论证报告》技术审查会议。根据专家和参会人员审查意见,共经过1次全面修改,2个项目入河排污口基本符合设置管理要求,对受纳水域分析评价基本符合实际,对处理后的废水排放影响预测基本合理,结论基本可行(详见附件)

二、批复意见

    (一)回水乡污水处理站

回水乡污水处理站位于蓬溪县回水乡场镇,本次污水处理站设计规模为200m3/d,采用一体化MBBR工艺,出水达到《城镇污水处理厂污染物排放标准》(GB18918-2002)中一级标准的A标准,尾水排入污水站南侧的芝溪河。

原则同意回水乡污水污水处理站新建入河排污口,本项目处理后的尾水采用暗管方式连续排入污水站南侧的芝溪河。排污口地理坐标为经度:东经:105°37′40″纬度:北纬30°55′30″;入河排污口类型:生活污水入河排污口;排放方式:连续排放。该项目最大污水排放量不超过200m3/d尾水排放执行《城镇污水处理厂污染物排放标准》(GB18918-2002)一级A排放标准,主要污染物排放浓度:COD50mg/lNH3-N5mg/lTP0.5mg/l,主要污染物排放总量:COD3.650t/aNH3-N0.365t/aTP0.0370t/a

    (二)高升乡污水处理厂

高升乡污水处理厂位于遂宁市蓬溪县高升乡,本次污水处理站设计规模为200m3/d,采用一体化MBBR工艺,出水达到《城镇污水处理厂污染物排放标准》(GB18918-2002)中一级标准的A标准,尾水排入荷叶溪

原则同意高升乡污水处理新建入河排污口,本项目处理后的尾水采用暗管方式连续排入荷叶溪。排污口地理坐标为经度:东经:105°44′0.81″纬度:北纬30°35′0.21″;入河排污口类型:生活污水入河排污口;排放方式:连续排放。该项目最大污水排放量不超过200m3/d,尾水排放执行《城镇污水处理厂污染物排放标准》(GB18918-2002)一级A排放标准,主要污染物排放浓度:COD≤50mg/lNH3-N≤5mg/lTP≤0.5mg/l,主要污染物排放总量:COD≤3.650t/aNH3-N≤0.365t/aTP≤0.0365t/a

三、工作要求

(一)规范管理要求。按照国、省关于入河排污口规范化设置有关要求,请你司在出厂总排口处规范设置标识标牌、安装监控设施,并委托有资质的监测机构对出水按要求开展监督性监测。加强入河排污计量及水质监测,将排污信息、水质监测报告按规定报送生态环境、水利部门备案。同时,按照要求更新应急预案,加强应急管理,防止突发环境事件。

(二)其他工作要求。入河排污设施建成后,应对项目开展自主验收,合格后再投入运行。若入河排污口设置地点、排放方式、排放规模、主要污染物等发生变化,需重新进行入河排污口设置论证,并办理相关手续。

附件:1.《遂宁市城镇污水处理设施全市统一打包建设运营PPP项目(回水乡污水处理站)入河排污口设置论证报告》专家评审意见

2.《遂宁市城镇污水处理设施全市统一打包建设运营PPP项目(高升乡污水处理厂)入河排污口设置论证报告》专家评审意见

 

遂宁市生态环境局

                                20201010 

   附件1:

 

 

 

 

 

扫一扫在手机打开当前页