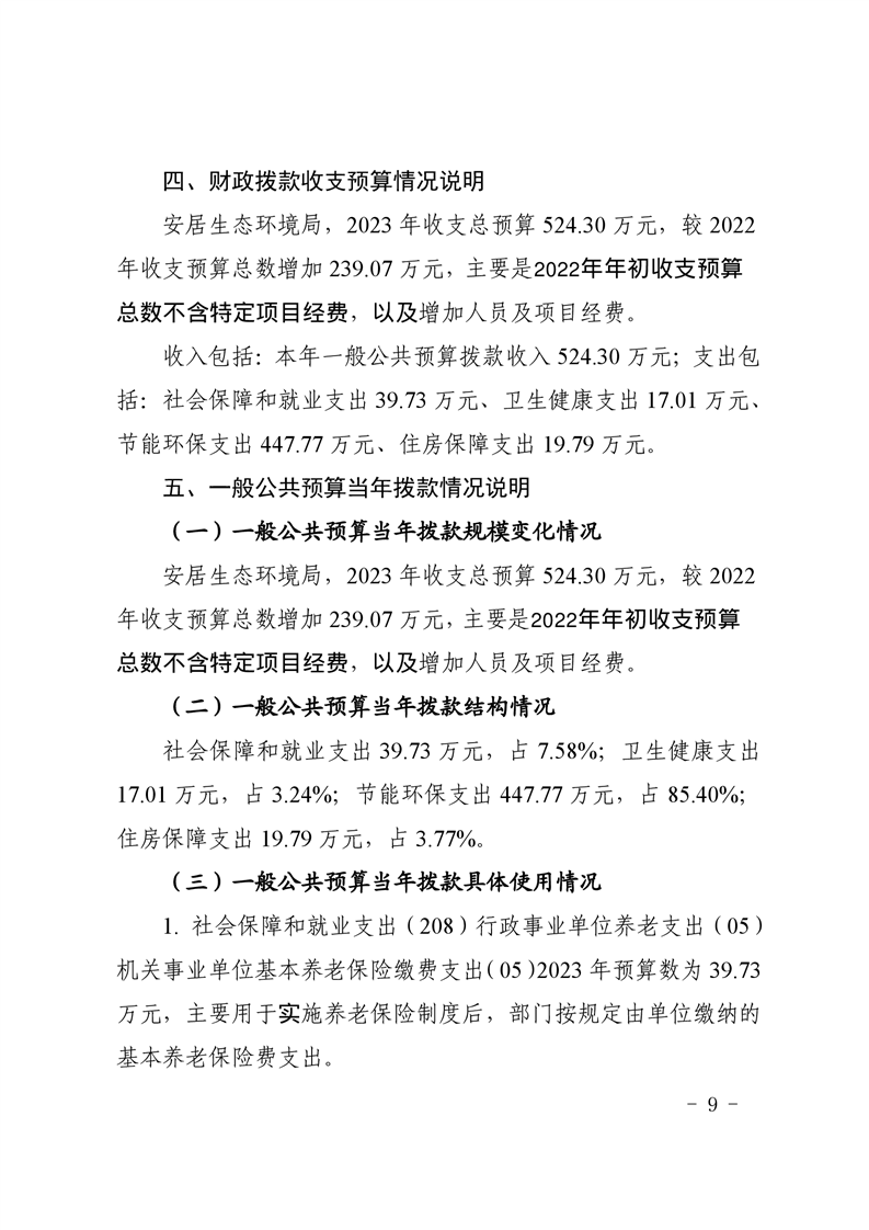
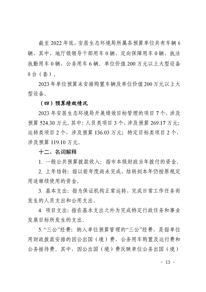
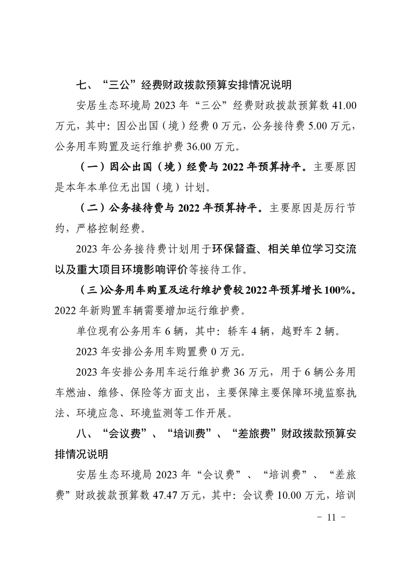
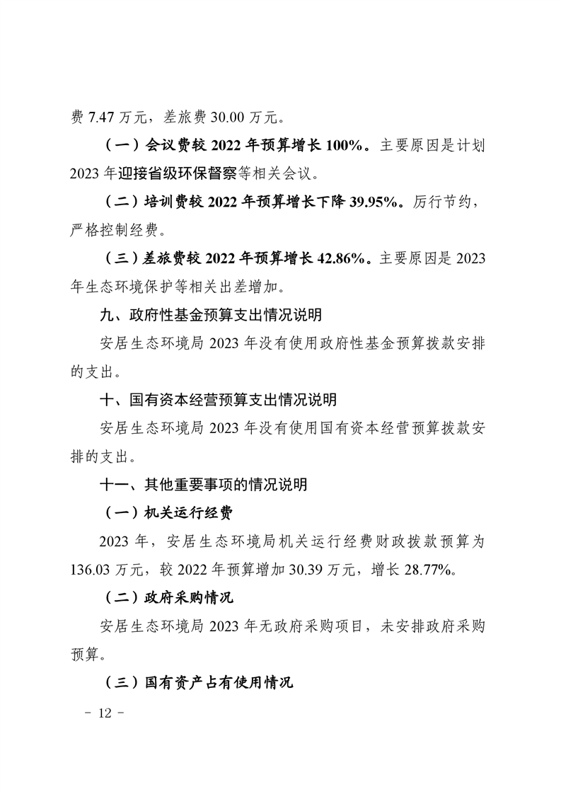
政府信息公开

遂宁市安居生态环境局2023年单位预算

来源:遂宁市生态环境局 发布时间:2023-02-15 17:14 浏览次数: 字体: [ ] 收藏 打印






























扫一扫在手机打开当前页