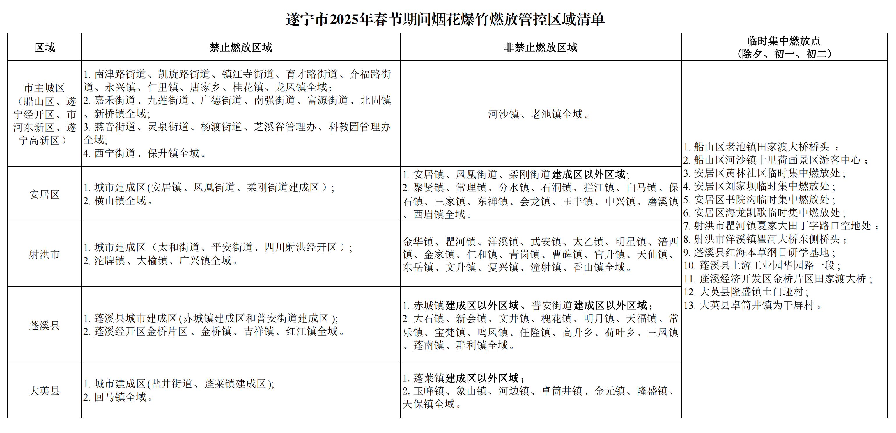
为营造安全环保、宁静祥和的节日环境,遂宁制定全市烟花爆竹燃放管控示意图,并梳理了全市烟花爆竹禁止燃放区域、临时集中燃放点以及非禁止燃放区域的详细清单。
广大市民朋友可前往非禁止燃放区域和临时燃放区域安全燃放烟花爆竹,自觉做到不在禁止燃放区域内燃放烟花爆竹。
遂宁市2025年春节期间烟花爆竹燃放管控区域清单
☟☟

(点击查看大图)
遂宁市烟花爆竹燃放管控区域示意图
☟☟

(点击查看大图)
为营造安全环保、宁静祥和的节日环境,遂宁制定全市烟花爆竹燃放管控示意图,并梳理了全市烟花爆竹禁止燃放区域、临时集中燃放点以及非禁止燃放区域的详细清单。
广大市民朋友可前往非禁止燃放区域和临时燃放区域安全燃放烟花爆竹,自觉做到不在禁止燃放区域内燃放烟花爆竹。
遂宁市2025年春节期间烟花爆竹燃放管控区域清单
☟☟

(点击查看大图)
遂宁市烟花爆竹燃放管控区域示意图
☟☟

(点击查看大图)