遂环函〔2020〕186号
遂宁市生态环境局关于《遂宁市城镇污水处理设施全市统一打包建设运营PPP项目(官升镇、 仁和镇、武安镇文聚场社区、武安镇熊家祠)入河排污口设置论证报告》的批复
遂宁川能水务有限公司:
你司报送的关于《遂宁市城镇污水处理设施全市统一打包建设运营PPP项目(官升镇、仁和镇、武安镇文聚场社区、武安镇熊家祠)入河排污口设置论证报告》(以下简称论证报告)收悉,经审查和研究,现批复如下。
一、项目审查情况
2020年6月7日,我局委托遂宁市射洪生态环境局主持召开了《遂宁市城镇污水处理设施全市统一打包建设营运PPP项目(官升镇、仁和镇、武安镇文聚场社区、武安镇熊家祠)入河排污口设置论证报告》技术审查会议。根据专家和参会人员审查意见,共经过2次全面修改,4个项目入河排污口基本符合设置管理要求,对受纳水域分析评价符合实际,对处理后的废水排放影响预测基本合理,结论基本可行(详见附件)。
二、批复意见
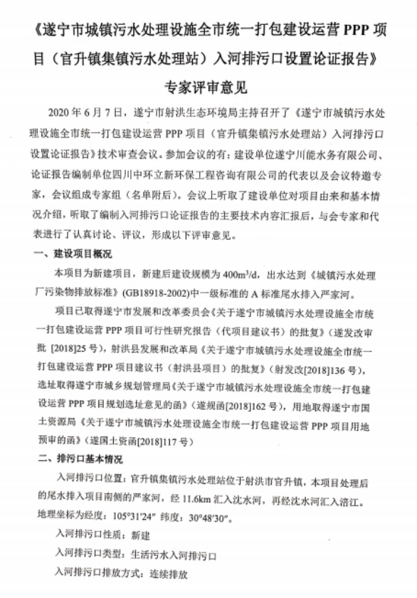
(一)官升镇集镇污水处理站
官升镇集镇污水处理站位于官升镇官升村6社,服务范围为官升镇集镇的生活污水和少量的屠宰废水,本工程的设计年限为2020年,建设规模400m3/d,处理工艺采取一体化MBBR工艺,出水标准执行《城镇污水处理厂污染物排放标准》(GB18918-2002)一级A排放标准,尾水排入严加河。
原则同意官升镇集镇污水处理站新建入河排污口,位于官升镇官升村6社,本项目处理后的尾水采用明渠方式连续排入严加河,经11.6km汇入沈水河。排污口地理坐标为经度:东经105°31′24.83″,纬度:北纬30°48′29.04″;入河排污口类型:生活污水入河排污口;排放方式:连续排放。该项目最大污水排放量不超过400m3/d,尾水排放执行《城镇污水处理厂污染物排放标准》(GB18918-2002)一级A排放标准,主要污染物排放浓度:COD≤50mg/L、NH3-N≤5mg/L、TP≤0.5mg/L,主要污染物排放总量:COD≤7.3t/a、NH3-N≤0.73t/a、TP≤0.073t/a。
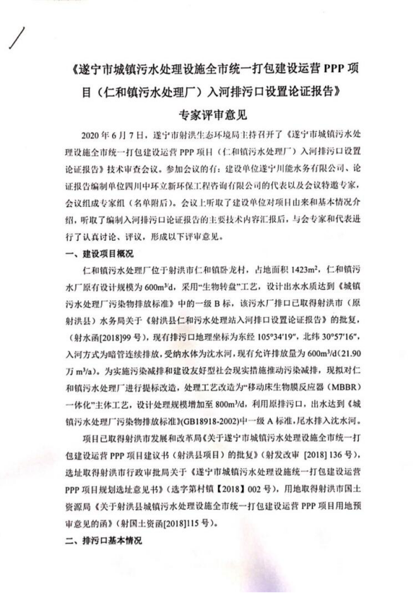
(二)仁和镇污水处理厂
仁和镇污水处理厂位于射洪市仁和镇卧龙村,占地面积1423m2,原有设计规模为600m3/d,采用“生物转盘”工艺,设计出水水质达到《城镇污水处理厂污染物排放标准》中的一级B标,该污水厂排口已取得射洪市(原射洪县)水务局关于《射洪县仁和污水处理站入河排口设置论证报告》的批复(射水函〔2018〕99号),现有排污口地理坐标为东经105°34′19.05″,北纬30°57′16.12″,入河方式为暗管连续排放,受纳水体为沈水河,现有允许排放量为600m3/d。你单位现拟对仁和镇污水处理厂进行提标改造,改造工艺为“移动床生物膜反应器(MBBR)一体化设施”,设计处理规模增加至800m3/d,利用原排污口,出水达到《城镇污水处理厂污染物排放标准》(GB18918-2002)中一级A标准,尾水排入沈水河。
原则同意仁和镇污水处理厂利用原排口排放。排污口地理坐标为经度:东经105°34′19.05″,北纬30°57′16.12″;入河排污口类型:生活污水入河排污口;排放方式:连续排放。该项目最大污水排放量不超过800m3/d,尾水排放执行《城镇污水处理厂污染物排放标准》(GB18918-2002)一级A排放标准,主要污染物排放浓度:COD≤50mg/L、NH3-N≤5mg/L、TP≤0.5mg/L,主要污染物排放总量:COD≤14.6t/a、NH3-N≤1.46t/a、TP≤0.146t/a。
(三)武安镇文聚场社区污水处理站
武安镇文聚场社区污水处理站位于店子村3组,服务人口约1005人,建设规模100m3/d,处理工艺采取一体化MBBR工艺,出水水质执行《城镇污水处理厂污染物排放标准》(GB18918-2002)一级A标准,尾水排入农灌渠。
原则同意武安镇文聚场社区污水处理站排污口位置设置,位于武安镇店子村3组,尾水采用暗管流入南侧农灌渠,经640m流入桂花湾水库。地理坐标为:东经105°16′39.72″,纬度:北纬30°50′22.83″。入河排污口类型:生活污水入河排污口;排放方式:连续排放。武安镇文聚场社区污水处理站最大污水排放量不超过100m3/d,尾水执行《城镇污水处理厂污染物排放标准》(GB18918-2002)一级A排放标准,主要污染物排放浓度:化学需氧量≤50mg/L、氨氮≤5mg/L、总磷≤0.5mg/L,主要污染物排放总量:化学需氧量≤1.83t/a、氨氮≤0.18t/a、总磷≤0.018t/a。
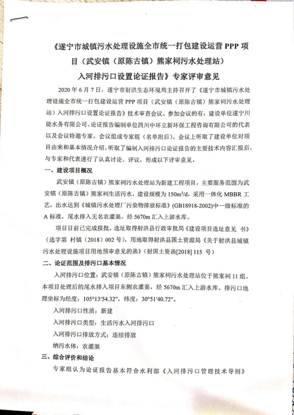
(四)武安镇熊家祠污水处理站
武安镇(原陈古镇)熊家祠污水处理站位于熊家祠11组,服务人口约1386人,建设规模150m3/d,处理工艺采取一体化MBBR工艺,出水水质执行《城镇污水处理厂污染物排放标准》(GB18918-2002)一级A标准,尾水排入项目东侧农灌渠。
原则同意武安镇熊家祠污水处理站排污口位置设置位于污水处理站西侧65m,采用暗管流入东侧农灌渠,经5.67km进入上游水库。地理坐标为:东经105°13′54.32″,纬度:北纬30°51′40.72″。入河排污口类型:生活污水入河排污口;排放方式:左岸(顺水流方向)岸边连续排放。武安镇熊家祠污水处理站最大污水排放量不超过150m3/d,尾水执行《城镇污水处理厂污染物排放标准》(GB18918-2002)一级A排放标准,主要污染物排放浓度:化学需氧量≤50mg/L、氨氮≤5mg/L、总磷≤0.5mg/L,主要污染物排放总量:化学需氧量≤2.74t/a、氨氮≤0.274t/a、总磷≤0.0274t/a。
三、工作要求
(一)规范管理要求。按照国、省关于入河排污口规范化设置有关要求,请你司在出厂总排口处规范设置标识标牌、安装监控设施,并委托有资质的监测机构对出水按要求开展监督性监测。加强入河排污计量及水质监测,将排污信息、水质监测报告按规定报送生态环境、水利部门备案。同时,按照要求更新应急预案,加强应急管理,防止突发环境事件。
(二)其他工作要求。入河排污设施建成后,应对项目开展自主验收,合格后再投入运行。若入河排污口设置地点、排放方式、排放规模、主要污染物等发生变化,需重新进行入河排污口设置论证,并办理相关手续。
附件:1.官升镇集镇污水处理站专家审查意见
2.官升镇集镇污水处理站专家复核意见
3.仁和镇污水处理厂专家审查意见
4.仁和镇污水处理厂专家复核意见
5.武安镇文聚场社区污水处理站专家审查意见
6.武安镇文聚场社区污水处理站专家复核意见
7.武安镇熊家祠污水处理站专家审查意见
8.武安镇熊家祠污水处理站专家复核意见
遂宁市生态环境局
2020年8月12日
附件1
附件2
附件3
附件4
附件5

附件6
附件7
附件8